1.1项目名称:2026年度工程造价咨询服务
1.2采购人:江西省高速电建新能源有限责任公司
1.3资金落实情况:企业自筹,已落实
1.4项目概况:根据公司工作需要,为进一步加强公司工程建设项目造价管理的规范性与专业性,有效控制工程成本、提升投资效益,现对公司2026年度工程造价咨询服务进行公开采购。
1.5项目位置:采购人指定地点
1.6项目规模:咨询服务费约29万元,固定费率限价2‰
2.1采购范围
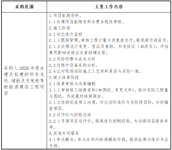
采购人2026年度在建及拟建的所有光伏、储能及充电桩等新能源建设工程项目,其范围不限于已列明的计划内项目,同时涵盖采购人所有新增及随机发生的计划外项目。详见“第二部分采购要求2.1项的计划表”
2.2工作内容见下表:
2.3具体项目的委托服务关系,自采购人按约定向成交商发出书面形式的项目委托书之时起正式建立。在发出项目委托书之前,采购人有权因项目计划变更、取消或其他任何原因,单方面决定不将具体项目委托给成交商,且无需就此承担服务费及任何违约责任或赔偿任何损失(包括但不限于预期利益损失)。
三、服务期限及要求
3.1服务期限:造价咨询服务期限为2026年度,实际服务期限以合同协议书签订之日起计,至2026年12月31日为止,且服务期限内采购人在采购范围内委托的各项造价咨询服务项目的工作内容全部完成止。
3.2质量要求:服务及成果满足国家有关法律、法规和规范要求。
3.3安全目标:不发生一般及以上安全事故。
四、报价人资格要求
4.1资质条件:
具有独立法人资格,在营业执照经营范围内包含造价咨询等相关业务。
4.2业绩要求:
近3年(2023年1月1日至采购公告发布前一日)至少承担过 1 个容量 10MW 及以上光伏项目的全过程造价咨询服务业绩。
4.3信誉要求:
①未处于被责令停业的;
②财产未处于被接管、冻结或破产状态的;
③未被列入“信用中国”网站(www.creditchina.gov.cn)失信被执行人、重大税收违法案件当事人名单、政府采购严重违法失信名单;
④未在国家企业信用信息公示系统(https://www.gsxt.gov.cn)中被列入严重违法失信企业名单;
⑤符合法律、法规规定的其他条件。
4.4项目团队要求:
拟派负责人须具有安装工程一级注册造价工程师资格,并在投标单位注册且执业5年及以上(以证书上注册时间认定);且供应商本单位一级注册造价工程师总数不少于8人。
4.5其他要求:
采购人不接受两个或两个以上公司(企业)法人组成的联合(营)体的报价。与采购人存在利害关系可能影响采购公正性的单位,不得参加报价。
5.4采购文件每套 0 元。
6.1采购人不组织工程现场踏勘和召开响应预备会。
6.2递交响应文件的截止时间 2026 年 3 月 24 日 10 时 00 分。以现场形式递交响应文件,服务方应于 2026 年 3 月 24 日 9 时 30 至 10 时 00 分由服务方法定代表人(持本人身份证原件)或其授权委托人(持本人身份证原件和授权委托书原件)将响应文件面交采购人。递交地点:江西省南昌市西湖区广场南路136号江西省高速电建新能源有限责任公司二楼。
6.3未按采购文件要求包封、逾期送达或者未送达指定地点的响应文件,采购人不予受理。
七、发布公告的媒介
本次采购公告在江西交投集团招标采购交易平台(www.jxjtgjc.com)、江西省交投新能源集团有限责任公司(https://www.jxjtne.com/)网站上发布。
2026 年 3 月 16 日
