吉安零碳服务区项目(一标段)招标经评标委员会评审,由江西省高速电建新能源有限责任公司招标工作领导小组审议,现将中标候选人公示如下
根据招标文件规定,本次招标中标候选人公示同步对下述内容进行公示:
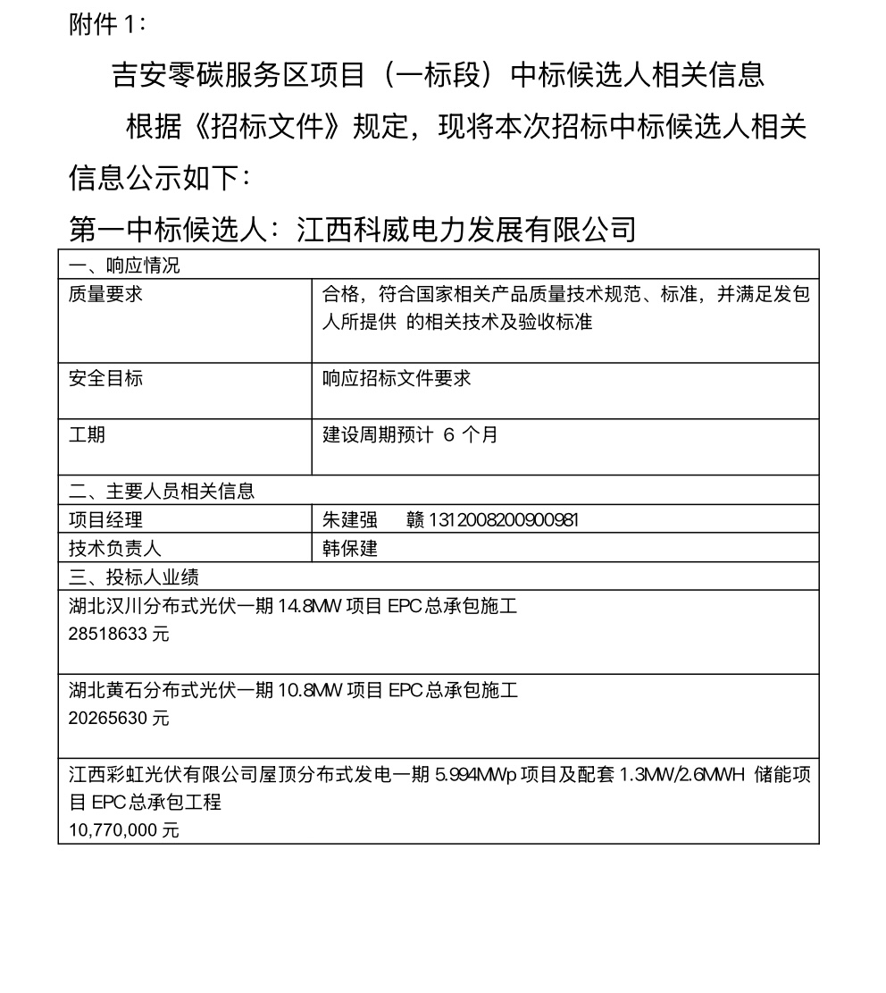
(1)中标候选人对质量标准、安全目标和交货期/服务期的响应情况;
(2)中标候选人在投标文件中承诺的项目负责人姓名、个人业绩、相关证书名称和编号;
(3)中标候选人在投标文件中填报的项目业绩;
(4)被否决投标的投标人名称、否决依据和原因。
具体见附件。
招标人监督部门:江西省交投新能源集团有限责任公司纪检监察室
地 址:江西省南昌市西湖区朝阳洲中路367号赣粤大厦
电 话:0791-86620755、86628709
邮政编码:330000
招标人监督部门:江西省高速电建新能源有限责任公司纪检专员
地 址:江西省南昌市西湖区广场南路136号高速新能源大楼
电 话:0791-86268926
邮政编码:330000
举报时效为2026年03月31日下午17:00前。
招标人:江西省高速电建新能源有限责任公司
招标代理机构:中通服供应链股份有限公司
