设为首页
|
加入收藏
首页
关于我们
企业简介
公司领导
组织架构
新闻中心
公司要闻
经营动态
媒体报道
主营业务
行业监测
党的建设
党建动态
党风廉政
群团工作
企业文化
公司理念
文化建设
人力资源
人才引进
专题专栏
党的二十届四中全会
学习二十大精神
主题教育
作风建设
通知公告
通知公示
招标信息
中标信息
江西省交投新能源集团有限责任公司
>>
通知公告
>>
通知公示
>>浏览文章
通知公示
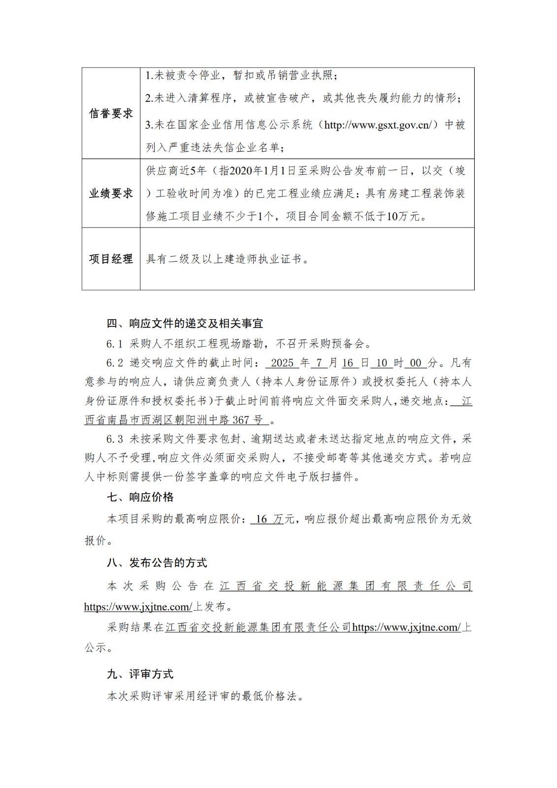
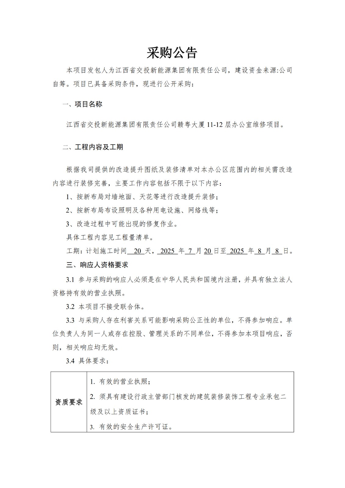
赣粤大厦11-12层维修工程采购公告
信息来源:本站原创 作者:佚名 时间:2025年07月09日
1.赣粤大厦11-12层维修工程采购文件.doc
2.赣粤大厦11-12层维修固化清单.xlsx
3.12楼图纸.pdf
上一篇:
江西交通投资集团分布式光伏电站管理系统建设项目中标候选人公示
下一篇:
进贤县“千乡万村驭风行动”项目可行性研究报告编制技术服务采购成交候选人公示
微信扫一扫